欢迎访问昆山市第一人民医院 今天是
 

就医指南

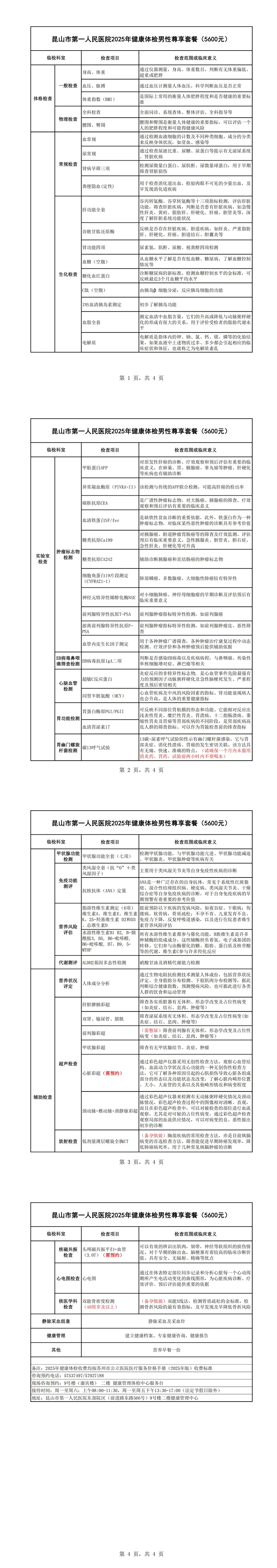
健康体检

您的当前位置:首页 > 就医指南 > 健康体检

2025年健康体检男性尊享套餐(5600元)_00.jpg

服务热线: 0512-57559009

母婴热线: 0512-57026117

东部新院区:昆山市前进东路566号

扫一扫

关注微信公众号

Copyright © 2013 昆山市第一人民医院 版权所有 未经许可不得转载 苏ICP备14019617号